Размер шрифта:
Цветовая схема:
Изображения:

Поиск по сайту

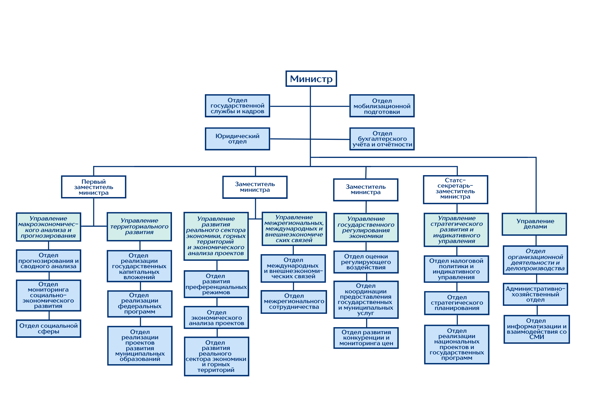
Министерство экономики и территориального развития Республики Дагестан (Минэкономразвития РД)
Министерство экономики и территориального развития Республики Дагестан (Минэкономразвития РД)
Ничего не найдено

Руководитель

Султанов Гаджи Русланович

Султанов Гаджи Русланович

Врио министра экономики и территориального развития Республики Дагестан

+7(8722)67-20-08
minec@e-dag.ru

Управления

Управление макроэкономического анализа и прогнозирования
Руководитель:
Михадов Тажуттин Саидович
Начальник Управления макроэкономического анализа и прогнозирования
+7 (8722) 67-60-82
Управление территориального развития
Руководитель:
Алирзаев Арсен Тофикович
Начальник Управления территориального развития
+7 (8722) 67-29-45
Управление развития реального сектора экономики, горных территорий и экономического анализа проектов
Руководитель:
Сефикурбанов Маллакурбан Магомедшафиевич
Начальник Управления развития реального сектора экономики, горных территорий и экономического анализа проектов
+7 (8722) 67-29-46
Управление государственного регулирования экономики
Руководитель:
Буттаев Магомед-Шамиль Джамалуттинович
Начальник Управления государственного регулирования экономики
+7 (8722) 67-37-62
Управление стратегического развития и индикативного управления
Руководитель:
Гюлев Александр Нежмутдинович
Начальник Управления стратегического развития и индикативного управления
+7 (8722) 67-29-47
Управление межрегиональных, международных и внешнеэкономических связей
Руководитель:
Гаджиев Гаджи Цахаевич
Начальник Управления межрегиональных, международных и внешнеэкономических связей
+7 (8722) 67-29-56
Управление делами
Руководитель:
Алиев Ислам Рзаханович
Начальник Управления делами
+7 (8722) 67-60-77

Отделы

Отдел государственной службы и кадров
Руководитель:
Омарова Елена Николаевна
Начальник отдела государственной службы и кадров
+7 (8722) 68-22-25
Юридический отдел
Руководитель:
Гаджиэменов Шамиль Нажмудинович
Начальник юридического отдела
+7 (8722) 67-43-72
Отдел бухгалтерского учета и отчетности
Руководитель:
Сулейманова Людмила Муксиновна
Начальник отдела бухгалтерского учета и отчетности
8 (8722) 67-20-16
Отдел мобилизационной подготовки
Руководитель:
Насруллаев Руслан Абдулаевич
Начальник отдела мобилизационной подготовки
+7 (8722) 67-17-43
Административно-хозяйственный отдел
Руководитель:
Киталаев Гайдар Зайнутинович
Начальник отдела
Отдел информатизации и взаимодействия со СМИ
Руководитель:
Исаева Аминат Казимагомедовна
Начальник отдела
+7 (8722) 67-37-61
Отдел международных и внешнеэкономических связей
Руководитель:
Исакова Саида Шамиловна
Заместитель начальника управления - начальник отдела
+7 (8722) 67-29-56
Отдел межрегионального сотрудничества
Руководитель:
Магомедалиева Зарема Гамзатовна
Начальник отдела
+7 (8722) 67-29-56
Отдел организационной деятельности делопроизводства
Руководитель:
Мусагаджиева Карина Багратовна
Начальник отдела
+7 (8722) 67-29-50
Отдел развития конкуренции и мониторинга цен
Руководитель:
Магомедова Камилла Аслан-Алиевна
Заместитель начальника управления – начальник отдела
+7 (8722) 67-32-66
Отдел прогнозирования и сводного анализа
Руководитель:
Акилов Сайгид Абдулхабирович
Заместитель начальника управления-начальник отдела
+7 (8722) 68-12-24
Отдел мониторинга социально-экономического развития
Руководитель:
Никацаева Рабият Шабановна
Заместитель начальника управления - начальник отдела
+7 (8722) 67-20-10
Отдел социальной сферы
Руководитель:
Алиева Зайнаб Магомедовна
Начальник отдела
+7 (8722) 64-74-10
Отдел реализации федеральных программ
Руководитель:
Асакаева Зарема Хангишиевна
Заместитель начальника управления -начальник отдела
+7 (8722) 64-74-37
Отдел реализации государственных капитальных вложений
Руководитель:
Османова Чассу Халидовна
Начальник отдела
+7 (8722) 67-43-73
Отдел реализации проектов развития муниципальных образований
Руководитель:
Рагимов Арсен Магомедрагимович
Начальник отдела
+7 (8722) 68-01-34
Отдел развития преференциальных режимов
Руководитель:
Рамазанов Мухаммед Халиф Назимович
Заместитель начальника управления- начальник отдела
+7 (8722) 67-20-15
Отдел развития реального сектора экономики и горных территорий
Руководитель:
Гитинов Магди Шейхович
Заместитель начальника управления-начальник отдела
+7 (8722) 67-30-12
Отдел экономического анализа проектов
Руководитель:
Магомедова Диана Зиядиновна
Начальник отдела
+7 (8722) 67-17-68
Отдел оценки регулирующего воздействия
Руководитель:
Сайбудинова Джамиля Магомедовна
Начальник отдела
+7 (8722) 67-60-79
Отдел координации предоставления государственных и муниципальных услуг
Руководитель:
Чанкурова Джамиля Исаковна
Заместитель начальника управления - начальник отдела
+7 (8722) 67-37-59
Отдел реализации национальных проектов и государственных программ
Руководитель:
Салаватов Магомед Теймурович
Начальник отдела
+7 (8722) 68-33-35
Отдел налоговой политики и индикативного управления
Руководитель:
Исмаилов Шамиль Абдулкаримович
Заместитель начальника управления - начальник отдела
+7 (8722) 67-19-98
Отдел стратегического планирования
Руководитель:
Аджиева Саида Алибековна
Начальник отдела
+7 (8722) 67-29-44

Подведомственные учреждения

ГКУ РД «ЦПТ»
Руководитель:
Алиев Шамиль Гимбатович
Директор
14293

Деятельность

Объявление о конкурсе
Тексты выступлений и официальные заявления
Проверки, планы проверок, их результаты
Региональные меры поддержки
Программы и проекты
Территории опережающего развития
«Производительность труда»
Стратегия-2030
Гранты Главы РД в области экономики
Макроэкономический анализ и прогнозирование
Государственные закупки
Развитие конкуренции
Национальный рейтинг состояния инвестиционного климата в субъектах РФ
Государственные услуги
Развитие межрегиональных, международных и внешнеэкономических связей Республики Дагестан
Антитеррористическая деятельность
Оценка регулирующего воздействия
Состояние защиты населения и территорий от ЧС
Статистика и отчеты
План работы министерства
Информация для бизнеса
Информационные системы, банки данных, реестры, регистры
Всероссийский конкурс "Лучшая муниципальная практика"
Противодействие коррупции
Зональные рабочие группы
Определение налогового потенциала
Оценка эффективности
Диспетчерская служба «Общение без барьеров»
Национальный проект "Международная кооперация и экспорт"
Показать